122 12345
发新话题
打印

中医常见药方合集,不喜勿用!

中医常见药方合集,不喜勿用!


 



 


TOP


 



[ 本帖最后由 二五仔 于 2011-5-31 11:52 编辑 ]

TOP

桂枝湯處方

 

桂枝9(3)  白芍9(3)  炙甘草6(2)  生薑切片9(3)  大棗(用手掰開)12 


桂枝湯加葛根:   桂枝湯再加入-葛根9(3),用法同桂枝湯。

桂枝湯加厚朴、杏仁:桂枝湯再加入-厚朴9(3)、北杏仁9(3) ,用法同桂枝湯。


桂枝湯使用時機:有汗,怕冷 ,頭痛,有點發燒,肌肉有些酸痛



桂枝湯煮法及注意事項:


以上五味藥,用七碗水煮成三碗。每次溫服一碗。服完藥後再喝一碗熱稀飯,以幫助藥力。


喝完藥後以全身微微出汗為最佳。切記不可使病人流太多汗。 汗出後須乾,避免吹風受涼.


若微出汗後,病狀消失,則可以停藥,不用再服。若是兩小時後汗仍不出,可服第二碗;再不出汗,每一小時到一小時半再服一碗餘此類推。半日內可喝完三碗。若是病情比較嚴重,可以早晚各服用一帖藥(共六碗)。


照顧者要在旁觀察病人病情的變化。若是病狀有改善,但仍未消除,可以繼續服用桂枝湯。或是汗一直不出,可以連續服用到兩、三帖藥都可以。


服用桂枝湯者忌食:生冷、 粘滑、肉麵、五辛(辛辣)、酒、酪、臭惡等物



[ 本帖最后由 二五仔 于 2011-5-31 12:24 编辑 ]

TOP

葛根湯處方

 

葛根12(4錢)   麻黃9(3錢)   生薑切片9(3錢)   桂枝6(2錢)   芍藥6(2錢)  炙甘草6(2錢)   

  大棗擘(用手掰開) 12 


注意:有做過心臟手術的病人不可以用麻黃,請改用荊芥五錢,防風三錢,浮萍三錢來取代麻黃.


葛根湯使用時機:項強,頭痛,發熱,怕冷,無汗,喉嚨痛.


葛根湯煮法及注意事項:


以上七味藥,以水十碗,先煮麻黃、葛根,等水量減少三碗撈去浮在上層的白沫,再放入其他藥材,煮成碗。去滓,每次溫服


喝完藥後以全身微微出汗為最佳。切記不可使病人流太多汗,汗出後須乾,避免吹風受涼.


和桂枝湯不同處是使用葛根湯時,不需要喝稀飯助藥力。


若微出汗後,病狀消失,則可以停藥,不用再服。若是兩小時後汗仍不出,可服第二碗;再不出汗,每一小時到一小時半再服一碗餘此類推。半日內可喝完三碗。若是病情比較嚴重,可以早晚各服用一帖藥(共六碗)。


照顧者要在旁觀察病人病情的變化。若是病狀有改善,但仍未消除,可以繼續服用桂枝湯。或是汗一直不出,可以連續服用到兩、三帖藥都可以。


服用葛根湯者忌食:生冷、 粘滑、肉麵、五辛(辛辣)、酒、酪、臭惡等物

 



[ 本帖最后由 二五仔 于 2011-5-31 12:12 编辑 ]

TOP

麻黃湯處方

麻黃9克(3錢) 桂枝6克(2錢) 炙甘草3克(1錢)  杏仁12克(4錢)


注意】:有做過心臟手術的病人不可以用麻黃,請改用荊芥五錢,防風三錢,浮萍三錢來取代麻黃.


麻黃湯使用時機:頭痛、 全身關節痛 、發高燒 、無汗, 非常怕冷.


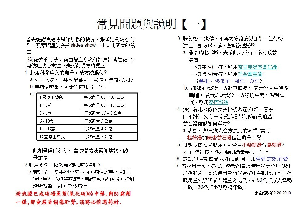
※麻黃湯煮法及注意事項:以上四味藥,以水九碗,先煮麻黃,等水量減少二碗,撈去浮在上層的白沫,再放入其他藥材,煮成三碗。去滓,每次溫服一碗。汗出停後服。


和桂枝湯不同處是使用麻黃湯時,不需要喝稀飯助藥力。喝完藥後以全身微微出汗為最佳。


切記不可使病人流太多汗。 汗出後須擦乾,避免吹風受涼. 服用麻黃湯者忌食:生冷、 粘滑、肉麵、五辛(辛辣)、酒、酪、臭惡等物 ***************************************************************************************************************



[ 本帖最后由 二五仔 于 2011-5-31 12:25 编辑 ]

TOP

小柴胡湯處方

小柴胡湯處方


柴胡24克(8錢)  黃芩9克(3錢)  人參9克(3錢)  半夏9克(3錢)  炙甘草9克(3錢)  
  生薑切片9克(3錢)   大棗擘(用手掰開)12枚

小柴胡湯使用時機:忽冷忽熱 ,噁心,胸脅脹滿感,無食欲 .

※小柴胡湯煮法及注意事項:

上述七味藥,以水十二碗,煮成六碗,去滓,再煎成三碗,每次溫服一碗。一天三次。
*******************************************************************************************************************
五苓散處方

豬苓9克(3錢)  澤瀉15克(5錢)  白朮9克(3錢)  茯苓9克(3錢)  桂枝6克(2錢)

    ※五苓散使用時機: 發燒,頭痛,口渴欲飲水, 但一喝就吐, 或有(拉肚子)水瀉.

※五苓散使用法及注意事項:

將上述五味藥材打成粉末,一次吃一平湯匙,原方是用很稀的米湯配著服下,不習慣者可以用溫水送服,一天吃三次,吃完後多喝溫熱水,汗出則愈,還有小便也會增加。
***************************************************************************************************************
麻杏甘石湯處方

麻黃12克(4錢)  杏仁9克(3錢)  炙甘草6克(2錢)  石膏,打碎用棉袋裝,24克(8錢)

【注意】:有做過心臟手術的病人不可以用麻黃,請改用荊芥六錢,防風四錢,浮萍四錢來取代麻黃.

麻杏甘石湯使用時機: 有汗, 咳嗽不止,痰出黃粘,胃口尚可 .

※麻杏甘石湯煮法及注意事項:
    以上四味藥,以水七碗,先煮麻黃,等水量減少二碗,撈去浮在上層的白沫,再放入其他藥材,煮成三碗。去滓,每次溫服一碗。 汗出後須擦乾,避免吹風受涼.
服用麻黃湯者忌食:生冷、 粘滑、肉麵、五辛(辛辣)、酒、酪、臭惡等物
******************************************************************************************************************
小青龍湯處方

麻黃9克(3錢)  桂枝9克(3錢)  白芍9克(3錢)  炙甘草9克(3錢)  乾薑9克(3錢)  
  細辛6克(2錢)  半夏9克(3錢)  五味子9克(3錢)

【注意】:有做過心臟手術的病人不可以用麻黃,請改用荊芥五錢,防風三錢,浮萍三錢來取代麻黃.

小青龍湯使用時機:怕冷、無汗,發燒,咳嗽重,出白痰, 口不渴,身體痛,沒有胃口

※小青龍湯煮法及注意事項:

1.以上八味藥,以水十碗,先煮麻黃,等水量減少二碗,撈去浮在上層的白沫,再放入其他藥材,煮成三碗。去滓,每次溫服一碗。

2.喝完藥後以全身微微出汗為最佳。切記不可使病人流太多汗。汗出後須擦乾,避免吹風受涼.
服用小青龍湯者忌食:生冷、 粘滑、肉麵、五辛(辛辣)、酒、酪、臭惡等物


[ 本帖最后由 二五仔 于 2011-5-31 12:28 编辑 ]

TOP

大青龍湯處方

大青龍湯處方


麻黃9克(3錢)   杏仁15克(5錢) 石膏,打碎用袋裝,18克(6錢)  炙甘草(5錢)  
  桂枝15克(5錢)  生薑切片2片  大棗擘(用手掰開)12枚

注意】:有做過心臟手術的病人不可以用麻黃,請改用荊芥五錢,防風三錢,浮萍三錢來取代麻黃.

大青龍湯使用時機:怕冷,無汗,發燒咳嗽重,咳出黃痰,身體痛,口渴重,喜飲冷水,沒有胃口.
                        這也是SARS、禽流感的主要證型之一


※大青龍湯煮法及注意事項
1.用六碗水大火快煮成二碗,湯成後立刻關火,待溫時空腹喝第一碗。
2.如果一小時內汗出燒退咳止,就不需要喝第二碗。
3.如果三小時內無出汗,就再喝第二碗,汗出時就不用再喝了,
4.當身體出汗時須待靜室中,等到出汗自然停止後,再出房間,
5.切不可以出汗時吹到風,如此病毒將無法排盡,還會再發的.
6.成人每次一碗,小孩每次半碗,嬰兒每次四分之一碗.
7.記住:一旦汗出,就不用再喝第二碗了,因為已經好了,再喝恐怕傷到津液.
8.一般病人在服藥後第二天中午時會很餓,胃口大開,這表示痊癒了.
服用大青龍湯者忌食:生冷、 粘滑、肉麵、五辛(辛辣)、酒、酪、臭惡等物
****************************************************************************************************
白虎湯處方

知母18克(6錢)  石膏打碎用棉袋裝, 45克(1兩半)  炙甘草6克(2錢)  粳米18克(6錢)
   
    ※白虎湯使用時機:發燒,怕熱,大汗,口渴重,喜飲冷水.

※白虎湯煮法及注意事項:

以上四味藥,以水十碗,煮米熟湯成,去滓。每次溫服一碗,一日三次。 燒退停後服, 服過量易傷胃氣.
****************************************************************************************************
射干麻黃湯處方

射干9克(3錢)   麻黃12克(4錢)  生薑切片12克(4錢)  細辛6克(2錢)   紫菀9克(3錢)
  款冬花9克(3錢) 大棗擘(用手掰開)7枚     半夏9克(3錢)    五味子9克(3錢)

【注意】:有做過心臟手術的病人不可以用麻黃,請改用荊芥六錢,防風四錢,浮萍四錢來取代麻黃.

    ※射干麻黃湯使用時機: 怕冷, 咳嗽,痰多而清稀,口不渴,喉嚨癢而不舒服.

※射干麻黃湯煮法及注意事項:

以上九味藥,以水十二碗,先煮麻黃,等水量減少二碗,撈去浮在上層的白沫,再放入其他藥材,煮成三碗。去滓,每次溫服一碗。
服用射干麻黃湯者忌食:生冷、 粘滑、肉麵、五辛(辛辣)、酒、酪、臭惡等物
************************************************************************************************************
苓甘姜味辛夏仁湯處方

茯苓12克(4錢)  炙甘草9克(3錢)  乾薑9克(3錢)  細辛6克(2錢)  半夏9克(3錢)  
  五味子9克(3錢)  杏仁9克(3錢)
   
    ※苓甘姜味辛夏仁湯使用時機:咳嗽,白痰, 無表證(惡寒、發熱、身痛)時使用.

※苓甘姜味辛夏仁湯煮法及注意事項:

以上七味藥,以水十碗,煮成三碗。去滓,每次溫服半碗。一日三次.
服用苓甘姜味辛夏仁湯者忌食:生冷、 粘滑、肉麵、五辛(辛辣)、酒、酪、臭惡等物
********************************************************************************************************
千金葦莖湯處方

葦莖45克 (1兩半)   薏苡仁30克 (1兩)   冬瓜子18克(6錢)  桃仁9克(3錢)

    ※千金葦莖湯使用時機: 咳嗽, 黃痰,不易喀出, 無表證(惡寒、發熱、身痛)時使用.
                                 常配合大青龍湯,麻杏甘石湯使用.

※千金葦莖湯煮法及注意事項:
以上四味藥搗碎,以水六碗,煮取三碗,每次服一碗,分三次服用。
服用千金葦莖湯者忌食:生冷、 粘滑、肉麵、五辛(辛辣)、酒、酪、臭惡等物
現今藥房買不到葦莖,多以蘆根代替。
*************************************************************************************************
麥門冬湯處方

麥門冬 18克(6錢)  人參6克(2錢)  炙甘草 6克(2錢)  粳米9克(3錢) 大棗擘(用手掰開)12枚 半夏9克(3錢)
   
    ※麥門冬湯使用時機: 乾咳無痰, 聲啞,無表證(惡寒、發熱、身痛)時使用.

※麥門冬湯煮法及注意事項:

以上六味藥,以水十二碗,煮取六碗,溫服一碗,早中晚及睡前各一碗。
服用麥門冬湯者忌食:生冷、 粘滑、肉麵、五辛(辛辣)、酒、酪、臭惡等物
***************************************************************************************
麻黃附子細辛湯處方
麻黃6克(2錢)  炮附子9克(3錢)  細辛6克(2錢)

麻黃附子細辛湯使用時機:發燒/咳嗽/喉嚨痛/鼻病,無汗,口不渴,怕冷,四肢冰冷,疲累.

※麻黃附子細辛湯煮法及注意事項:

以上三味藥,以水十碗,先煮麻黃,待水量減少二碗,撈去浮在上層的白沫,再放入其他藥材,煮成三碗,去滓,每次溫服一碗,一天三次。

請務必使用不含膽巴的炮附子。膽巴就等於防腐劑,會造成肝腎功能異常.甚至衰竭,害人性命 。

辨別有無含膽巴之方法:以舌尖舔一下炮附子,若有鹹味即是有膽巴。

服用麻黃附子細辛湯者忌食:生冷、 粘滑、肉麵、五辛(辛辣)、酒、酪、臭惡等物


[ 本帖最后由 二五仔 于 2011-5-31 12:32 编辑 ]

TOP

郭永来止咳方

前胡10-15克     桔梗5-10克    生甘草5-10克
    荆芥5-10克      白前5-10克     甜杏仁5-10克
    紫菀10-15克     陈皮5-10克    枇杷叶5-10克
    全瓜蒌10-20克
    浙贝母5-15克   芦根10-20克    天竺黄10-20克
《杏林集叶》
止嗽散加减方之一 药味不苦
本人治小儿咳嗽常用此方,应用此方以痰多、咳嗽剧烈为要点,曾用此方为犬子治咳嗽一付痰即减少,足证此方化痰力宏
对于早期外惑风寒咳嗽,内兼痰饮者小青龙汤还是首选

TOP

治疗口臭病例(参考学习)

王某,青年女性,某大学学生,自诉口臭四余年。患者读高中时不明原因开始出现口中有异味,口腔科检查未发现明显异常,曾服用中药一月余,未见疗效。后又自己查书,试过很多办法,如夜晚睡觉前口中含一玫瑰花蕾或中药公丁香,橘皮代茶饮,黄连代茶饮,决明子代茶饮,均未明显疗效,患者极其痛苦。余观其所服中药之方,为清胃散和泻心汤加减,中有黄连15克。
望其形体略胖,面色白而虚浮,额头似涂油而反光,双目有神,唇不紫,耳不干。平素饮食一般,食多则胃脘部略胀,按之不舒。大便一两日一行,质干,小便正常。月经正常,经前小腹微有不适。
    为其疏方:
            芦根15    枇杷叶10    青竹茹6    制半夏10
            炒枳壳6   桔梗6       旋复花8(包)云苓15
            生甘草4 生姜3片 大枣3 枚                           
                                            水煎服,日一剂,5剂。
    五剂后,口中异味明显缓解,且今日饭后胃脘已不胀,大便通畅,质不干。患者十分高兴,信心十足,要求继续服用中药。念此方有此疗效,嘱患者继续服用此方10剂,如无特殊情况可坚持服用,直至治愈。后来获悉,患者服此方三十余剂后,口中异味全无,直至今日未见复发。
    口臭之病,当今之医多用苦寒以折胃火,中宫火盛之人是为的对之法,倘或原本无胃火之人或脾胃虚寒之人,岂不是缘木求鱼,南辕北辙。曾阅郑钦安书,言此病多是阳虚,可投以理中四逆辈,窃以为郑氏之说有失偏薄,实为纠偏太过,过犹不及,大抵功过两不相掩。余用降气治法以疗此病,实为窃师仲景之法,圆机活法,存乎其人,妙不可言。

TOP

稍长,有兴趣的可以一阅!

剂是中药最古老也最常用的一种服法。古人对煎药的器具、火候、方法等,早就有了论述。如《医学源流论》中就说道:“煎药之法,最宜深讲,药之效不效,全在乎此。”用中药治病无论是用单味药,还是用多味药配成的方剂,都需要进行一定的煎制,加水、酒或其他药液做成汤剂后,才能服用,因此汤剂的煎法是很有讲究的,它对药物的疗效有很大的决定作用。
煎汤药的程序虽然简单,但其中包含的学问可大了,那么,怎么样煎才能有效的发挥药物的作用呢?我们先从煎药的容器说起吧。很多人都知道煎中药要用砂锅,而不能用铜、铝、铁等金属做的锅,这是为什么呢?
用陶瓷砂锅煎药是因为它的性质稳定,不容易与药物起化学反应,另外,它传热慢、受热匀,不容易糊锅,而且价格便宜,所以选用陶瓷制的砂锅、瓦罐是最方便实用的。如果没有砂锅和瓦罐,也可以用不锈钢、搪瓷制品或玻璃器皿代替。但是不能用铜、铝、铁等金属容器,因为金属容器的化学性质不稳定,容易发生化学发应,影响药效甚至产生毒副作用。患者服用后有可能出现恶心、呕吐等现象,加重病情。
水是煎中药时最重要的因素之一。通常只要是干净的水就行,井水、自来水都可以。但加水的量就很重要,不同药剂的加水量是不大一样的,水少了,可能不足以煎煮出药物中的有效成分,而如果水多了,不但耽误时间,还会使汤液的浓度降低,同样会影响疗效,那么一剂汤药在煎制前加多少水才最好呢?
煎煮中药的水量是根据药物的性能、具体服用要求、药物的大小以及药味的多少来定的。首先,在煎药前要用冷水充分浸泡20~30分钟,使药物完全被水渗透,便于有效成分的溶解,然后再加水煎煮。加水量通常为药物的5~10倍。或者加到高出药面2~3厘米左右就可以了。如果医生有具体的要求,应遵医嘱。
煮汤药的时候长短也会直接影响药物的质量,那么一剂汤药一般要煮多长时间最好?由于药物的质地不同,煎药的方法、程序也各有不同,比如说有些药要先煎后下,有些要另煎等等,这样做起来虽然是很讲究,但比较繁琐,如果不这样做会不会影响药物质量和它的治疗效果呢?
煎药时间要根据药物的性质来定。通常头遍煎时,应在中药煮开后再熬20分钟左右为好,二遍煎的时间可以稍微短一些。但也要视具体药物不同而有所差异。比如一些解表药的煎煮时间就应该短一些,因为解表药大部分用的是植物的茎和叶的部分,质地疏松,吸水量大,所以煎的时间可以短一些。芳香类的药物象藿香、佩兰、薄荷和一些鲜用的药物,由于挥发性较大,质地柔软,久煎容易丧失过多的有效成分,所以煎煮时间也要短,通常在其他药物快要煎好时再下,闻到药香味就可以了。而一些矿物类、贝壳类或动物类的药物,象生石膏,磁石,还有象生牡蛎、生石决明这些药,由于质地比较坚硬,就需要先煎20分钟左右,再下其他的药物同煎。另外,还有一些需要包煎的药物,比如种子类体积较小的、粉末状的、粘性的、容易烧焦的药物,或带毛刺,容易刺激嗓子或消化道的药物等,就应该用纱布包好之后再煎煮。
汤药的头煎和二煎是什么意思呢?
中药的有效成分的溶出是治病的关键,所以人们都认为中药还是煎两遍好,头一遍就叫“头煎”,第二遍叫“二煎”。这样可以使药物之间充分作用,有效成分溶出彻底,增强疗效。通常把这两次煎出的药汤混在一起服用,总量大约300~500毫升,对于服中药困难的患者,可以少量多次的分服,或者是浓缩给药。但是有些药,象解表类的就不能浓缩给药,而应煎多少服多少。
煎中药的火力按大小有文火、武火之分,文火就是小火,武火就是大火、旺火,那么什么时候用文火,什么时候用武火呢?
武火的火焰大,力道猛烈,可以使温度急速的上升,使药液很快的沸腾,但也容易烧焦;而文火的火焰较小,力道比较温和。所以煎药时,通常先用武火将药液烧开,再用文火慢慢的煎。
把中药煎好可不是件容易的事情,看了以上的介绍之后对您是不是有一点帮助呢。最后让我们一起来做一下总结吧。
煎煮中药应注意:
1.禁用铜、铁、铝等金属容器,以免影响药效。
2.加水量要适当,煎之前要浸泡,时间视具体情况而定。
3.注意特殊中药的煎煮方法,保证疗效。
4.变质或煎糊的中药切勿再服,以免中毒。
5.一般来说,沙锅、瓦罐,陶瓷都可以实在不行不锈钢锅或铜锅也可以,但 一定不可以用铁锅和铝锅.
6.沙锅、瓦罐,陶瓷比较好,搪瓷盆、不锈钢锅次之。但一定不可以用铁锅和铝锅。铜锅最好也不要用。
7.注意服药时间和方法,谨遵医嘱。

TOP

这不就是跳大神么?

TOP

谢谢楼主!!!!

TOP

弱弱的问一句,管用不,方舟子说的除了中药外,我都觉得是放屁

TOP

如果是对自己生命负责任的人,绝对不会试这些玩意!

TOP

擦,没有任何药方中说明过敏人群和禁忌

没有有效成分的化学分子式。。。

吃死人也不负责呀

TOP

又来二五仔,发文就是。。。

展播:用疫苗灭掉10后,用奶粉灭掉00后,用考试灭掉90后,用房价灭掉80后,用失业灭掉70后,用城管灭掉60后,用下岗灭掉50后,用拆迁灭掉40后,用医改灭掉30后,……最后,活着且活得很好的人都去开两会

TOP

张仲景的方子,用了2000年了。

TOP

别人不屑就让他不不屑,觉得有用的就拿去吧


经供参考 有错谬的地方请指正

白菜微寒、味甘、性平,归肠、胃经。
有解热除烦、通利肠胃、养胃生津、除烦解渴、利尿通便、清热解毒;
气虚胃寒的人忌多吃

菠菜性凉,味甘辛,无毒;入肠、胃经。
补血止血,利五脏,通血脉,止渴润肠,滋阴平肝,
肠胃虚寒,腹泻者少食用
大便溏薄,脾胃虚弱者忌食;肾功能虚弱者,也不宜多吃菠菜。

花菜性平,味甘;入肾、脾、胃经。
补肾填精,健脑壮骨,补脾和胃。


芹菜性凉 味辛甘 入肝胃经
平肝凉血 清热利湿

胡萝卜性微温 味甘 辛 归肺经 脾经
下气补中 健脾 化滞 利胸膈 安五脏
风寒咳嗽着 机体虚寒者 脾虚便溏者忌食用

萝卜性凉 味辛 甘 归肺经 胃经
健脾消食 化痰去湿 清洁肠道
脾胃虚寒 消化不良 气虚者忌食用

油菜 性凉 味辛 甘 归肺经 肝经 脾经
行瘀散血 宽肠通便
麻疹后 疮疥 目疾患者不宜食用

茄子性凉 味甘 归脾经 胃经 大肠经
清热 活血 消肿
慢性腹泻 脾胃虚弱者忌食
秋后有微毒 病人不宜食用味

紫菜性寒 味甘 咸 归肺经
化痰软坚 清热利水
多食易腹胀

海带 性寒 味咸 归肝经 脾经
清热利水 软坚消瘿
脾胃虚寒者忌食

黄花菜 性凉 味甘 微苦 归肝 肾经
养血平肝 利水
生食可导致中毒 患有皮肤瘙痒症者忌食

西红柿 性微寒 味甘酸 归肝 脾 胃经
未成熟不可食

生姜 性温 味辛 归脾 胃 肾经
温中降逆 温肾
热症及阴虚内热者忌用

八角茴香 性温 味辛 甘 归肝 肾 脾经
散寒 暖肝 温肾 止痛 理气开胃
阴虚火旺者慎服。

小茴香 性温 味辛 归肝 肾 胃经
散寒止痛 行气和胃


辣椒 性热 味辛 归心 脾经
散寒 温中 开胃消食 除湿
不宜多食 阴虚火旺及患咳嗽,目疾者忌服

花椒 性热 味辛 归脾经 胃经
温中散寒 除湿 止痛
多食耗气 阴虚火旺及患咳嗽,目疾者忌服

胡椒 性热,味辛。归胃、大肠经。
温中散寒,下气,消痰。
阴虚有火者忌用


刀豆 性温 味甘 归胃 肾经
温中降气止呕
胃热盛者慎服。

南瓜 性温 味甘 归脾经 胃经
补中益气 消炎止痛
多食则壅气生湿,故脾虚而湿阻气滞,痞闷胀满者不宜

丝瓜 性凉 味甘 归肝经 胃经
清热 凉血
脾胃虚寒、腹泻不宜服

冬瓜 性凉 味甘 淡 入肺、大肠、小肠、膀胱经
润肺生津,化痰止渴,利尿消肿,清热祛暑
脾胃虚寒、肾虚者不宜多服

TOP

回复 15# 开车要稳 的帖子

你好,我上面的方子,都有注明“禁忌注意”的,也有服用时机

欢迎光临!

TOP

多谢晒二五仔。全部收录。某些人把无知当个性了。

TOP

提示: 作者被禁止或删除 内容自动屏蔽

TOP

嗯  用了  头疼脑热的  还能少用些抗生素药  

TOP

回复 21# citycamel 的帖子

哈,

如果觉得不起作用,或者有害人体,为了自己的着想,就不用尝试了~没关系的啦

TOP

回复 20# kaibin 22#fwz00001 的帖子

谢谢支持,我会更加努力,找好的方子!

TOP

食补之桂圆肉大全!

1、治贫血、心悸怔忡、自汗盗汗、神经衰弱:龙眼肉15克,莲子、芡实各20克,同煮汤食用。每日1-2次。
         2、治肝癌手术后气阴两虚者:龙眼肉50克,猪脊骨连肉带髓250克,鸽肉500克,盐、冷水适量。先将龙眼肉洗净,猪脊骨剁碎,鸽肉杀后去肠杂并切块。把三者放入锅中,加水适量文火煎熬至肉烂,放盐调味,佐膳食用。
         3、治脑肿瘤贫血、低烧不退者:龙眼肉30克,西洋参10克,蜂蜜少许。将龙眼肉,西洋参,蜂蜜放入杯中,加凉开水少许,置沸水锅内蒸40-50分钟即成。每日早、晚口服。龙眼肉和西洋参可吃。
         4、治气血两虚、头晕眼花、神疲乏力:龙眼肉30克,羊腿肉750克,党参15克,红枣10枚,生姜4片,米酒20毫升。将羊肉洗净,切块,油炒,用姜、米酒爆透。龙眼肉、党参、红枣(去核)洗净,与羊肉一齐放入锅内,加清水适量,武火煮沸后,文火煲3小时,调味佐膳。
         5、治妊娠水肿:龙眼干30克,生姜5片,大枣15枚,水煎服,每日1-2次。
         6、治巨幼红细胞性贫血:龙眼肉15克,桑椹子30克,加蜂蜜适量炖服,每日1剂,疗程不限。
         7、龙眼肉,每日嚼食30克,治心悸怔忡。
         8、龙眼肉,蒸熟每日食之,食至500多克后,即可治愈心悸怔忡、失眠、心脾血虚症者及大便下血数日不愈者。
         9、龙眼肉10克,莲子15克,糯米60克,煮粥每日早晚食,治贫血体弱,心悸失眠,精神不振。
         10、龙眼肉10克,花生米(连红衣)12克,水煎服,亦治贫血体弱。
         11、龙眼肉、炒酸枣仁各10克,芡实12克,煮汤睡前饮,治失眠、心悸。
         12、龙眼肉干七个,连核一起放火中煅炭存性,研细末,分四次服,一日两次,用锻赭石15克煎水送服,治呃逆。
         13、龙眼龙30克配白糖3克,若素体多火者再加入西洋参片,碗口加盖,每天在饭锅上蒸,蒸至百次,便成玉灵膏(亦称代参膏)。凡年老体衰赢弱病者,每次用开水送服一匙,大补气血,力胜参芪,产妇临产前服之尤佳。

TOP

 122 12345
发新话题
最近访问的版块