34 12
发新话题
打印

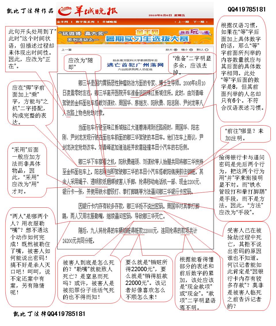
8.6日羊城晚报一则报道,居然被找出了24处错误(有图有真相)

8.6日羊城晚报一则报道,居然被找出了24处错误(有图有真相)

  昨晚,无意中在羊城晚报上看到一则新闻报道。几百字的内容,我居然找出了大小24处语法、文字表述、逻辑上的错误。唉,真不知是我的水平太高了,还是记者的水平太低了。现在把报道内容和我找出的错误贴出来。请大家鉴定。呵呵。


以下是羊城晚报该篇报道的电子版: http://www.ycwb.com/ePaper/ycwb/html/2010-08/06/content_894093.htm



唉,素质问题!


如有喜欢舞文弄墨或有其他异议者,欢迎来信来函商榷,也可登陆我的博客:http://user.qzone.qq.com/419785181(须先登陆QQ)发表看法。QQ419785181.



[ 本帖最后由 凯比丁01 于 2010-8-7 15:54 编辑 ]

附件

8.6羊城晚报错误第二段.jpg (227 KB)

2010-8-7 15:54

8.6羊城晚报错误第二段.jpg

TOP

引用:
原帖由 凯比丁01 于 2010-8-7 01:06 发表 今晚,无意中羊城晚报上看到一则新闻报道。几百字的内容,我居然找出了大小几十处语法、文字表述、逻辑上的错误。唉,真不知是我的水平高了,还是记者的水平低了。现在把其中一段的内容和我找出的错误贴出来。请大家 ...
楼主,请问那些框框是用什么软件弄的?麻烦告知一下,谢谢!
若批评不自由,则赞美无意义。

TOP

搞文字的需要严谨

TOP

傻逼记者。错误百出

TOP

引用:
原帖由 zsl100001 于 2010-8-7 01:16 发表 楼主,请问那些框框是用什么软件弄的?麻烦告知一下,谢谢!


 


用的是OFFICE系列软件:POWERPOINT。我也没想到能有这个效果。

TOP

现在的很多报章都不能深究。不过想想高考语文,这些错误也就能够理解了。

TOP

上了堂语文课了,哈哈

TOP

要当上记者不难,ccav川震出丑那个徐娜才中专毕业  但是一定要政治正确

TOP

钻研学问,其实遍地都是学问。感谢楼主,我才发现文学功底这么差,受教了。

TOP

引用:
原帖由 ken999liumhnet 于 2010-8-8 00:14 发表 钻研学问,其实遍地都是学问。感谢楼主,我才发现文学功底这么差,受教了。


不敢,相互学习吧!

TOP

兰州这咬文嚼字的功夫.....
看来兰州被高考的那前面几道选择题害得很惨啊....

TOP

太不负责任勒

TOP

凭心而论,我并非动辄吹毛求疵之人。但这则报道的表述,明显太过随意,太过口语化。且在语法、逻辑上存在诸多毛病,以致读者未能从报道中准确地解读出记者所要表达的内容。记者报道新闻,根本性的原则就是应忠于事实,在准确报道新闻的基础上力求语言简练,意思明了!
但这位记者却做不到!

TOP

COERLDRAWX3有这个款线功能的。

TOP

拿去给高三语文复习做习题!!!

TOP

一般人犯这样的错误情有可原,但作为羊城晚报这样的大报。出现这样的低级错误,而且这么多,实在很难理解。

TOP

估计主编已是80后的网民吧

TOP

心血之作,不忍见其沉。遂厚着脸皮继续顶

TOP

好文,楼主堪称史上最牛读者。。。。。。。

TOP

好文,楼主堪称史上最牛读者。。。。。。。

TOP

好文,楼主堪称“史上最牛读者”!。。。。。。。

TOP

好文,楼主堪称史上最牛读者。。。。。。。
再帮你多顶几贴,呵

TOP

你这不是顶贴,是灌水。。。
吃饱喝足的猪全然不知自己待宰的命运,不知道这是幸福还是不幸

TOP

在中国,傻逼们凭关系什么工作都能干,前几天不是弱智都当少将了吗,抠着鼻屎开着奔驰,弱智们统治中国了!

TOP

这玩意不知用啥软件编辑的,估计也要一点功夫,作者有闲
……共产共妻共插档……

TOP

 34 12
发新话题